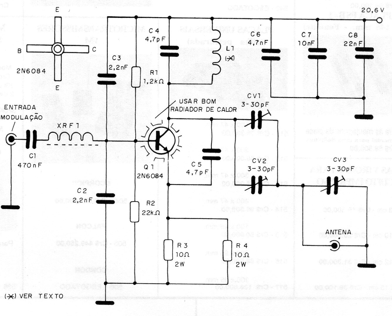
Este potente transmisor fue encontrado en una documentación de 1993. En realidad, el alcance no depende sólo del circuito, sino también de la antena y de las condiciones del lugar de operación como la presencia de obstáculos para la propagación. El circuito debe ser alimentado por fuente con excelente filtrado. L1 consta de 2 espiras de hilo 14 con un diámetro de 1 cm sin núcleo. XRF1 consta de 200 espiras de hilo 28 en bastón de ferrita. El ajuste de la frecuencia es apretando y separando las espiras de L1.




