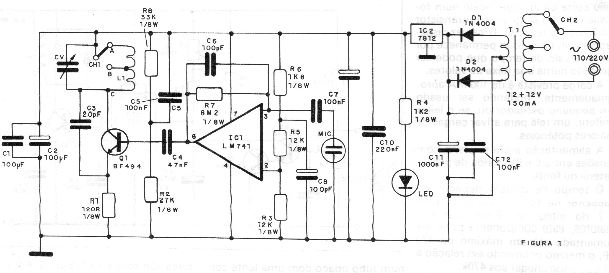
Este circuito transmite en la banda de ondas medias y cortas que se ha encontrado en una documentación de 1987. La bobina está formada por 20 + 20 espiras de hilo 28 o más grueso en un bastón de ferrita y la antena se conecta al colector de Q1. El circuito es excitado por un micrófono de electreto y su alcance también depende de la sensibilidad del receptor.




