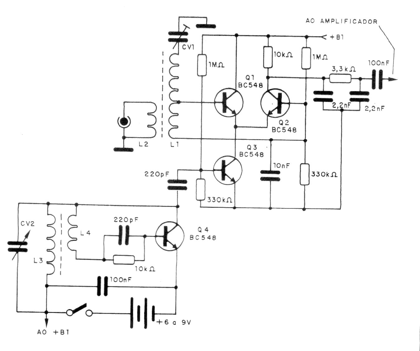
Este circuito fue encontrado en una publicación de 1994. Puede recibir señales de rango de 3 a 20 MHz, que se aplican a la entrada de un amplificador de audio. L1 tiene 18 espiras de 28 en un bastón de ferrita de 10 cm de largo y toma en la octava espira. L32 consta de 3 a 4 espiras del mismo hilo al lado de L1. L2 consta de 10 espiras de hilo 28 en un bastón de ferrita de 10 cm de longitud y L4 tiene 4 espiras del mismo hilo al lado de L2.




