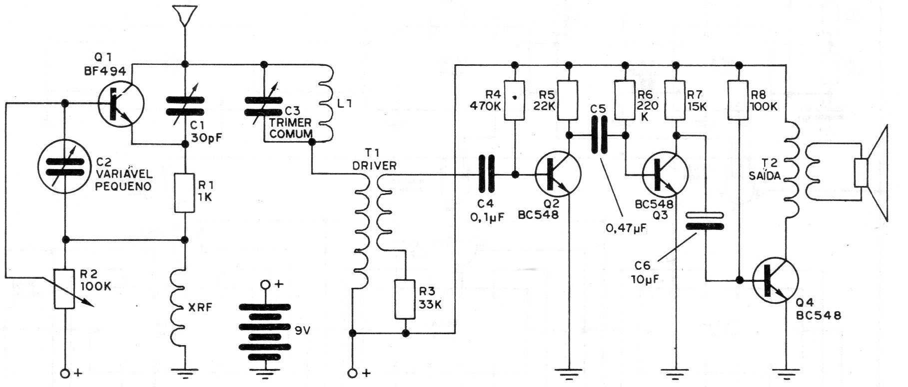
Encontramos este circuito en una documentación de 1982, pero el circuito aún puede montarse con facilidad, pues los componentes son comunes. Sólo el transformador de controlador se debe aprovechar de un radito antiguo. La bobina L1 tiene 4 espiras de hilo 22 a 26 en forma de 1 cm sin núcleo. XRF es un choque de 100 uH. El transformador de salida también se aprovecha de una radio transistorizada antigua.




