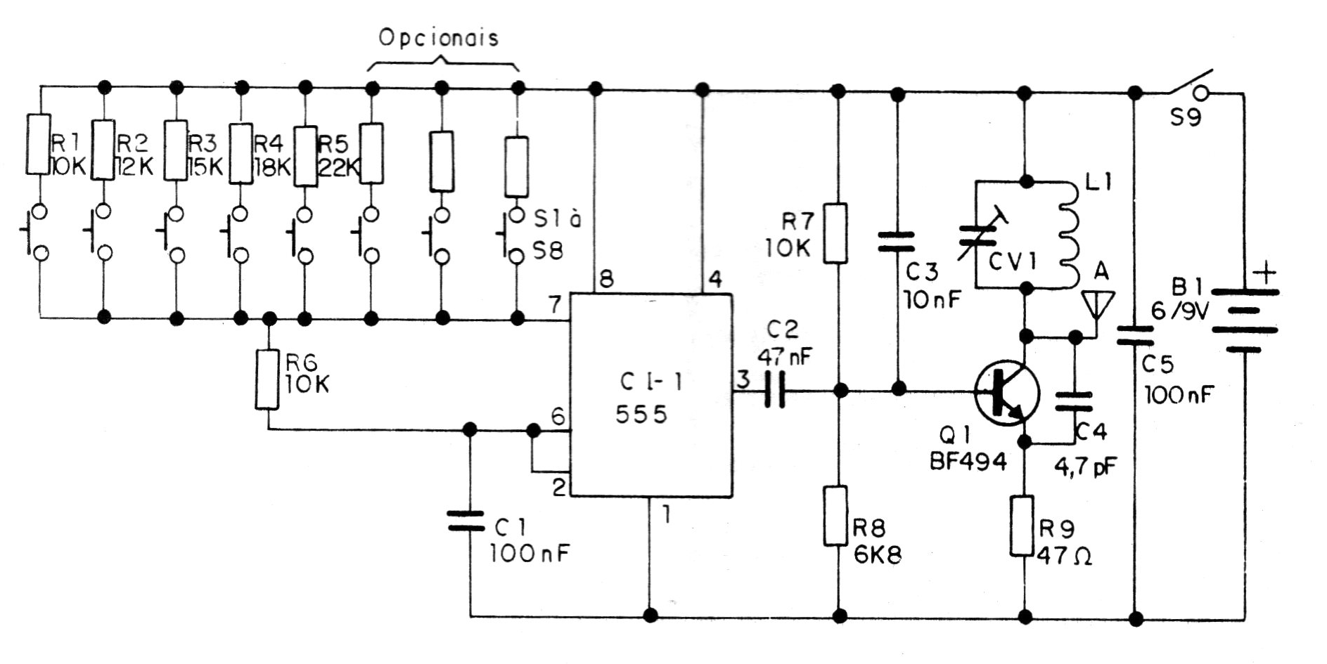
Este circuito se puede utilizar en un sistema de control remoto de hasta 8 canales modulado por tono. Cada tono depende del resistor asociado al botón de accionamiento. El transmisor tiene la bobina dependiente de la frecuencia de transmisión que puede estar entre 27 MHz y 100 MHz. Para el rango de VHF recomendamos 4 o 5 espiras de hilo 24 en forma de 1 cm sin núcleo.




