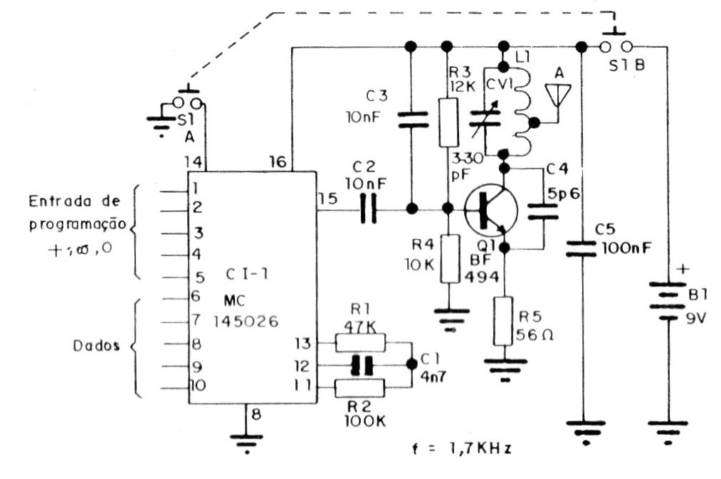
El circuito integrado utilizado en este codificador es de tipo no común actualmente, pero se encuentra en muchos controles remotos de portones antiguos. En la figura tenemos el transmisor que tiene el código programado por puentes. La bobina del transmisor depende del rango de frecuencias de funcionamiento.




