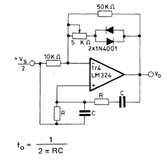
Esta configuración, que se puede encontrar en otros manuales de fabricantes del LM324, es del manual de la SGS de 1982. La frecuencia puede ser calculada por la fórmula dada junto al diagrama y la fuente de alimentación debe ser simétrica.

Esta configuración, que se puede encontrar en otros manuales de fabricantes del LM324, es del manual de la SGS de 1982. La frecuencia puede ser calculada por la fórmula dada junto al diagrama y la fuente de alimentación debe ser simétrica.
