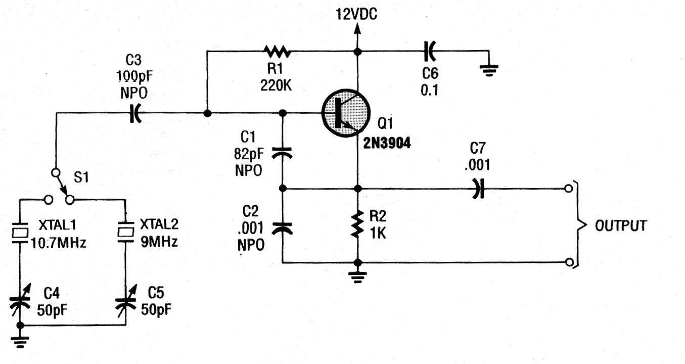
Este oscilador está indicado para el ajuste de FI de radios FM, teniendo su frecuencia controlada por cristal. La segunda frecuencia, que también depende del cristal puede ser usada con otros propósitos. El circuito es de una antigua documentación americana que puede utilizar el BC548 o BF494 en lugar del transistor original.




