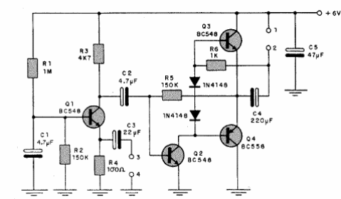
Este pequeño amplificador posee una etapa de entrada de baja impedancia para usarse como entrada para parlantes usados como micrófonos. Se puede emplear como intercomunicador. Los terminales 3 y 4 son de entrada y los 1 y 2 de salida, de modo que mediante una llave se pueden conmutar las funciones de las estaciones. Debido a la baja impedancia de la línea, las estaciones no deben estar separadas por más de 20 m de alambre.




