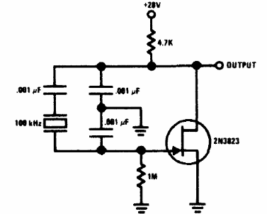
Encontramos este circuito en el Linear Applications Handbook de National Semiconductor de 1994. El circuito puede utilizar otros FET como los BF245 y MPF102. Los capacitores deben ser cerámicos.

Encontramos este circuito en el Linear Applications Handbook de National Semiconductor de 1994. El circuito puede utilizar otros FET como los BF245 y MPF102. Los capacitores deben ser cerámicos.
