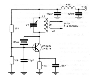
El oscilador de RF de la figura proporciona señales en el rango de 7 a 100 MHz, utilizando un cristal de sobretom y puede ser alimentado con tensiones entre 9 y 18 V. La diferencia en relación al circuito anterior (CIR8795) está en el modo según la señal es eliminado. Tenemos un transformador de RF formado por L1 y L2. Las características de estas dos bobinas dependen de la frecuencia, según la siguiente tabla:
La bobina L2 consiste en 2 a 4 espiras de hilo sobre L1. El número menor de espiras se utiliza en el extremo superior de la banda. El rendimiento del circuito depende de la ganancia del transistor. Los tipos recomendados son los BF494, BF495, 2N2218 o 2N2222. El resistor de polarización de base de 1k8 se puede cambiar en función de la tensión de alimentación, de modo que el consumo de corriente no supere los 20 mA. Los valores menores se utilizan con tensiones mayores, hasta un mínimo de alrededor de 1 k. En este tipo de circuito, el capacitor CV y la bobina L1 forman un circuito "tanque" que no determina la frecuencia de operación, sino el rendimiento en la transferencia de señal al circuito externo. Si no se consigue un ajuste de mayor rendimiento, la bobina debe cambiar. Otra característica importante de este circuito es la de permitir la producción de señales de frecuencias múltiples del cristal (operación en armónicos). Si tenemos un cristal de 6 MHz y ajusta el circuito resonante a 24 MHz, tendremos la producción de esta frecuencia, sin problemas. El ajuste del punto de operación debe ser hecho con la ayuda de un grid-dip o entonces frecuencímetro.





