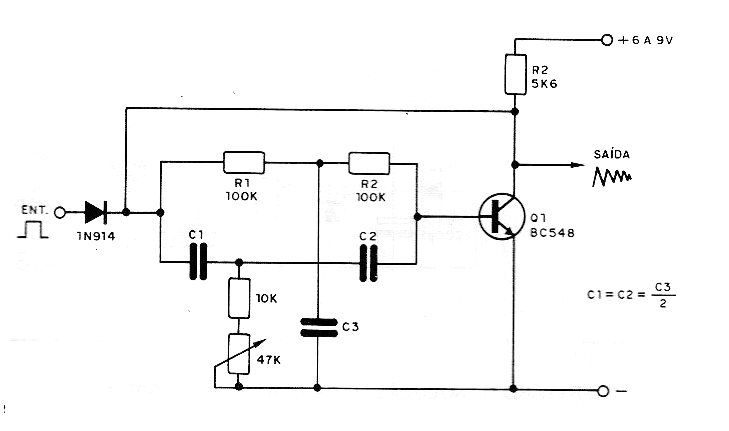
Un pulso de entrada excita este oscilador que produce oscilaciones senoidales amortiguadas. La frecuencia es dada por el doble T (Vea en Matemáticas para Electrónica la fórmula para el oscilador de doble T). Los capacitores deben mantener las relaciones de valores del diagrama y el factor de amortiguación se ajusta en el trimpot de 47 k ohms. El circuito puede ser alimentado por tensiones de 6 a 9 V y la señal es de baja intensidad debiendo ser aplicada a la entrada de un amplificador.




