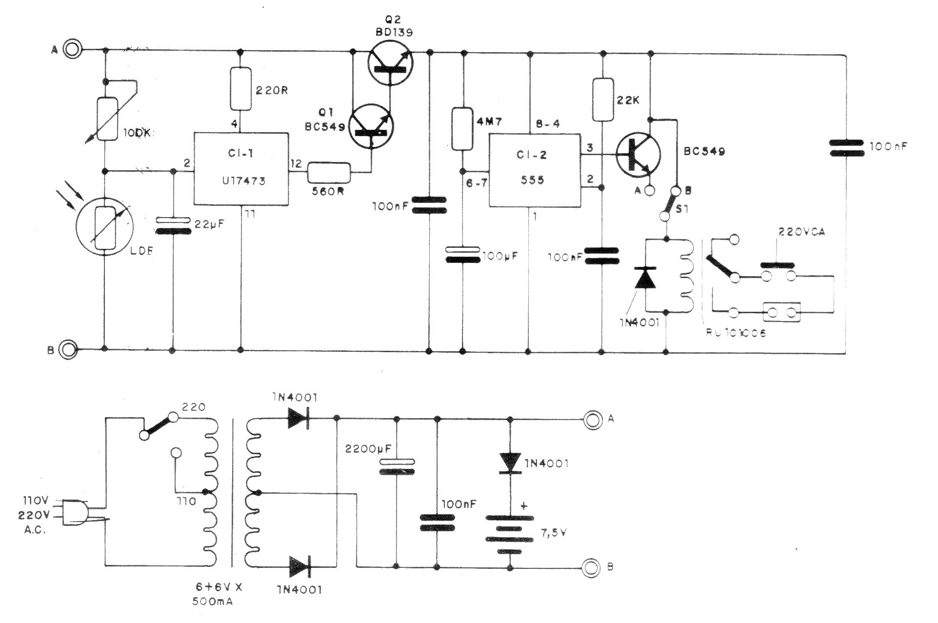
A pesar de que uno de los circuitos integrados usados en este proyecto no es muy común, el circuito de una documentación de 1987 es interesante. El tiempo de accionamiento depende de la red RC junto al 555 y el relé debe ser de 6 V, según la tensión de la fuente de alimentación utilizada.




