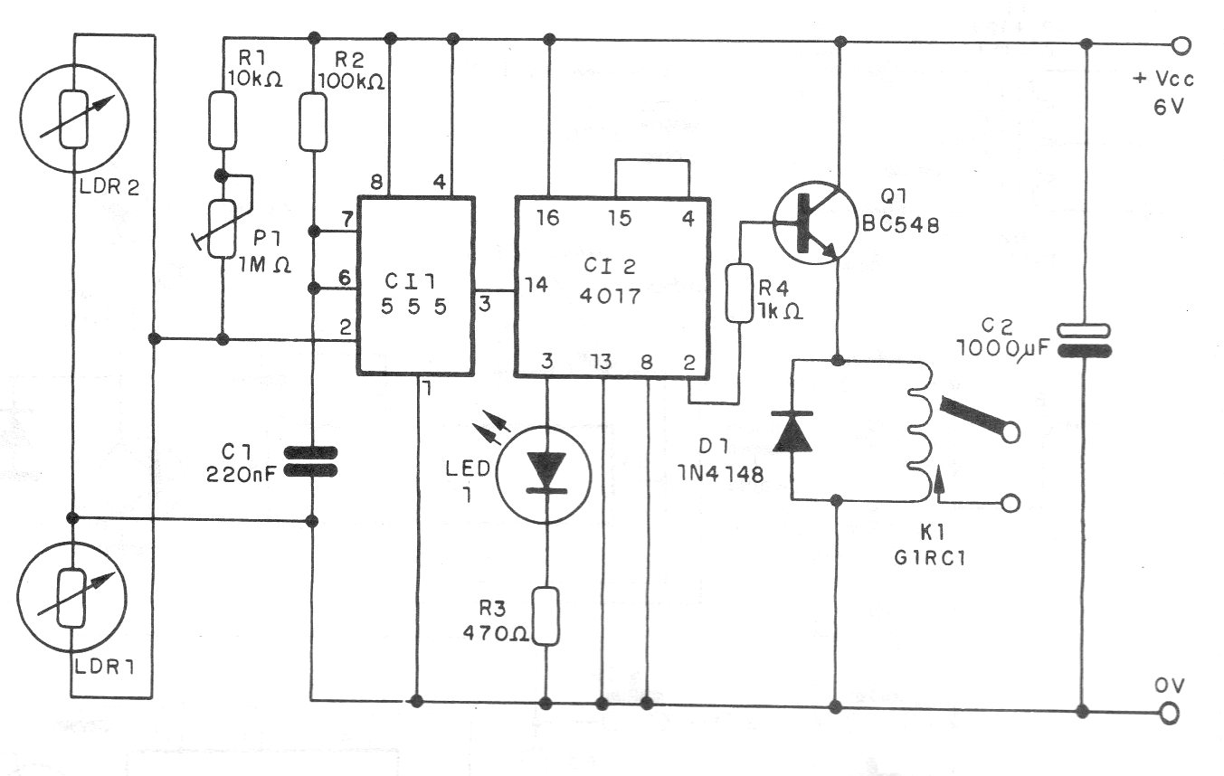
Este circuito fue encontrado en una documentación de 1994 pudiendo ser usado en diversos tipos de automatismos y controles como puertas. Los sensores son dos y el circuito se activa cuando se produce el corte de luz en uno de los LDR. En el paso del objeto, cuando la luz del otro sensor es cortada ocurre el desarme del circuito, o sea, su acción es biestable. La alimentación se puede realizar con 6 o 12 V según la tensión del relé utilizado.




