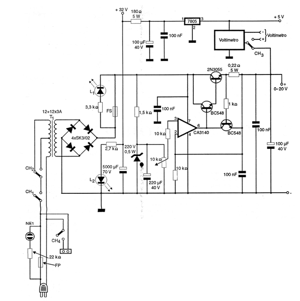
Encontramos esta excelente fuente con salida de 0 a 20 V y corriente hasta 3 A en una publicación de 1997. El circuito incluye un voltímetro y el transistor de potencia debe estar dotado de excelente disipador de calor. Los diodos son de 3 A o más con tensión inversa de al menos 50 V.




