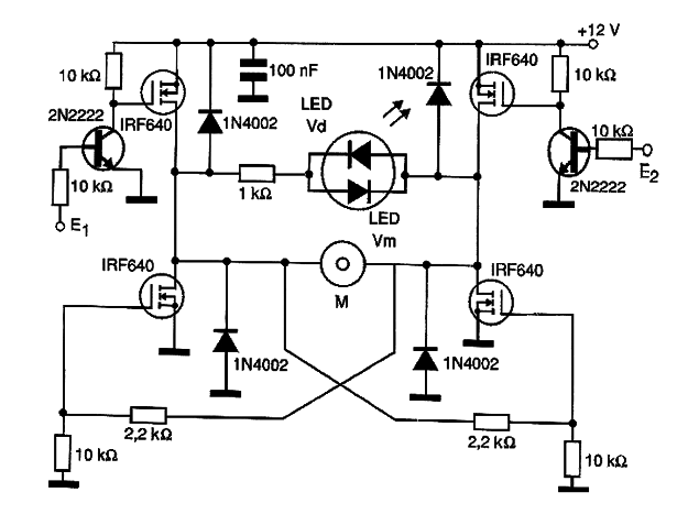
Este puente tiene como característica adicional dos LEDs que indican el sentido de giro del motor controlado. La puente hace uso de MOSFETs de potencia que deben ser elegidos según lo tipo de motor controlado. Estos transistores deben ser equipados con disipadores de calor. El puente puede ser controlado tanto por las salidas de 3 como 5 V y queda situación 11 que es prohibida .

Puente H Completa Con MOSFETs e Indicador De Dirección



