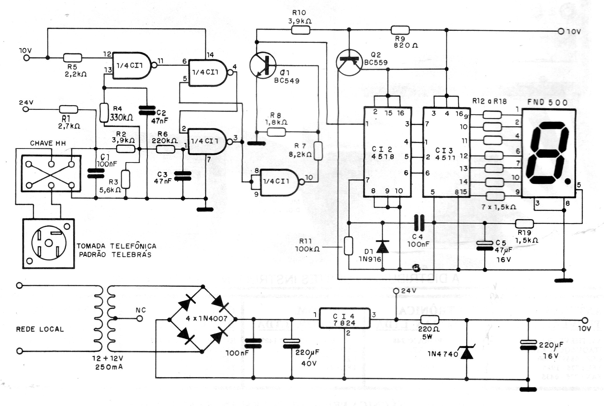
La finalidad de este circuito, encontrado en una documentación de 1994, es proporcionar recursos para la prueba de aparatos telefónicos comunes del tipo analógico antiguos. El circuito proporciona una tensión de prueba, circuito para comprobación de la marcación y generador de pulsos. El circuito proporciona una salida de 10 y 24 V para las pruebas.




