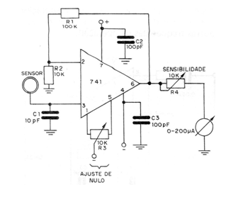
Un simple electroscopio se puede hacer solamente con un 741, sin la necesidad de transistores de efecto de campo u otros componentes sensibles. La ganancia, evidentemente, no es de los mayores, sino que sirve perfectamente para acusar la presencia de cargas en cuerpos. El circuito completo se muestra en la figura. El sensor puede ser una pequeña argolla o una esfera de metal que se conectará a la entrada no inversora de integrado. El instrumento puede ser un VU-meter común de 200 uA o incluso el propio multímetro. El ajuste de nulo será necesario si no es posible obtener el marcado mínimo del instrumento en la condición de ausencia de carga. La fuente simétrica de 9 - 0 - 9 V puede ser formada por 2 baterías comunes o simétricas como muchas sugeridas en este sitio.




