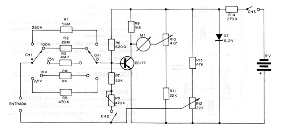
Este circuito se obtuvo en una publicación de 1983. Se trata de un voltímetro de 1 transistor sólo, con capacidad para medir tensiones continuas en 5 escalas con fondos de 2,5 V a 250 V. El punto más crítico de este circuito es la parte de la red en la que se deben utilizar resistencias de precisión. De la precisión de estos resistores es que dependerá la precisión del instrumento. Vea que la resistencia de entrada de este instrumento es bastante elevada, lo que garantiza una sensibilidad del orden de 150 000 ohms por voltio o más. El instrumento tiene dos ajustes en R8 y R10. R8 es el ajuste del punto de funcionamiento del transistor, mientras que R10 es el ajuste de cero o nulo de la escala del instrumento. Se utiliza un instrumento de bobina móvil de 1 mA de fondo de escala y la alimentación se realiza con una tensión de 9 V. El autor usó en el proyecto original el transistor BC177, pero equivalentes PNP, como los BC307 y BC557, pueden perfectamente ser usados . Dz es un diodo zener de 6,2 V x 400 mW.




