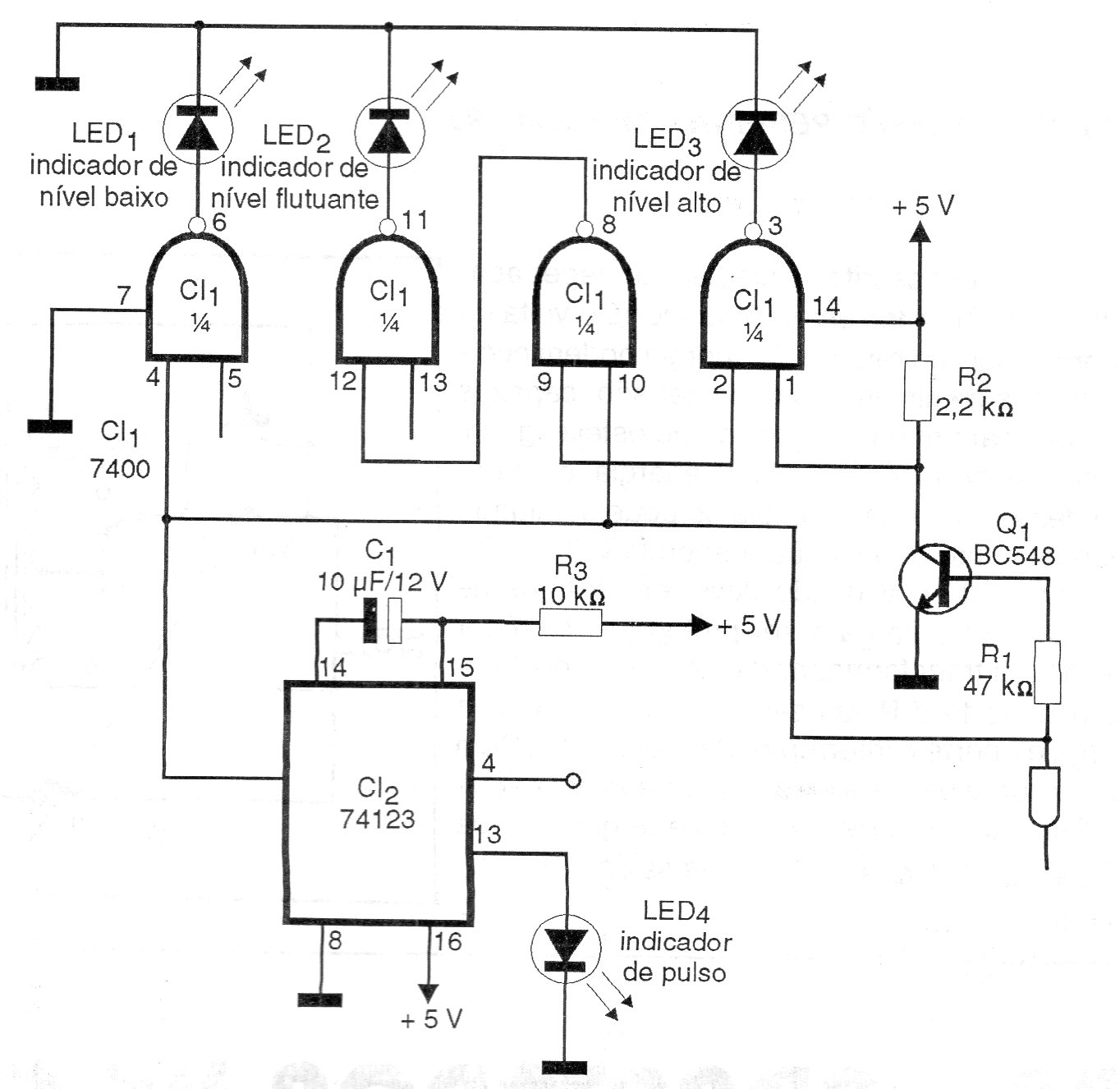
Este circuito es indicado para el análisis de circuitos TTL siendo alimentado por 5 V retirados del propio circuito que está siendo analizado. El circuito tiene tres indicadores LED. Encontramos esta configuración en una documentación de 1997.
Encontramos este circuito en una documentación americana de 1972. El circuito puede ser elaborado...
Encontramos este circuito en una documentación americana de los años 80, siendo indicado para la...
Este circuito tiene una sensibilidad de 2 uW. Lo encontramos en una documentación de la década de 1980....