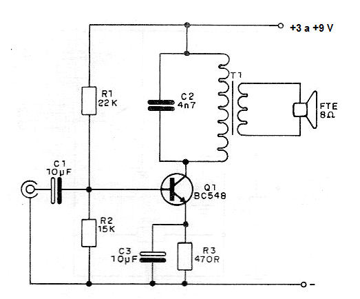
Este paso de salida de audio de de baja potencia (unos ciento milliwatts) utiliza un transformador de salida aprovechado un viejo radio de transistores o grabador alimentado por baterías. El resistor R5 eventualmente debe cambiarse para lograr mayor fidelidad y menor consumo. El circuito puede ser alimentado por un Arduino o por baterías. Ajuste el volumen de la fuente de señal a la salida deseada, con un mínimo de distorsión. El condensador C2 sirve como control de tono y se puede cambiar. Su disminución aumenta los agudos.




