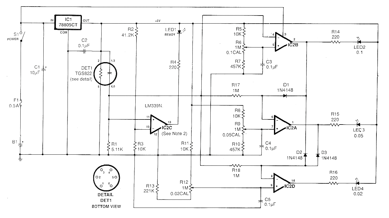
Este esquema forma parte de un proyecto publicado en una revista Modern Electronics de diciembre de 1990. El componente crítico es el sensor. Se recomienda verificar la viabilidad de obtención antes de intentar el montaje. La batería de este circuito puede ser del tipo recargable de 7,2 V o una batería alcalina de 9 V. El circuito proporciona señales para excitar tres LED. El sensor consiste en un tubo en el que se encuentra el detector de gas DET1 debiendo la persona soplar aire en él, para que su "aliento" pueda ser analizado por el circuito. El circuito integrado es el LM339 y en el original hubo un error de diseño al indicar el regulador de tensión que en realidad es LM7805.




