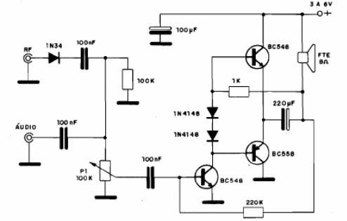
Este circuito consta de un amplificador de audio de buen rendimiento, alimentado por dos o cuatro pilas y tenemos dos entradas: una para señales de audio y la otra para señales de RF. El potenciómetro sirve como control de sensibilidad o volumen. El altavoz puede ser de cualquier tipo de 5 a 10 cm y el aparato se puede instalar en una pequeña caja. Artículos en el sitio enseñan cómo usarlo.




