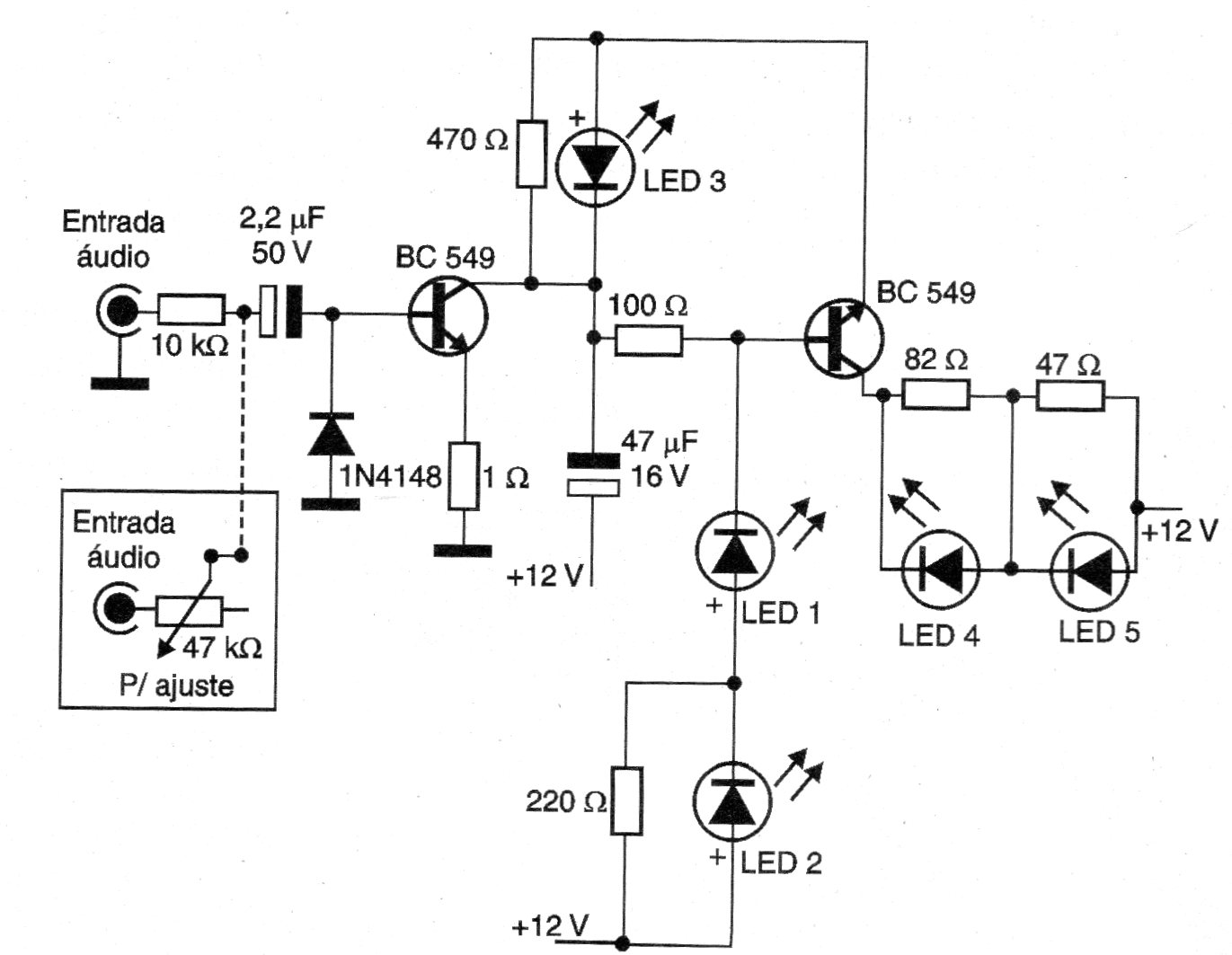
VU o Volume Units es un indicador de intensidad de sonido que se puede instalar en cualquier aparato de sonido. Los componentes utilizados en este circuito son fáciles de obtener y los LED pueden ser de cualquier color. Los intermitentes de los LEDs acompañarán el ritmo de la música del LED1 al LED5 según la intensidad del sonido. También indicamos cómo añadir un potenciómetro para ajustar la sensibilidad del circuito. Los transistores admiten equivalentes y el circuito se conecta a la salida del altavoz de cualquier aparato de sonido. Para una versión estéreo basta con montar dos unidades, una para cada canal. La alimentación de 12 V puede retirarse del propio equipo del sonido con el que el circuito funciona o de una fuente separada.




