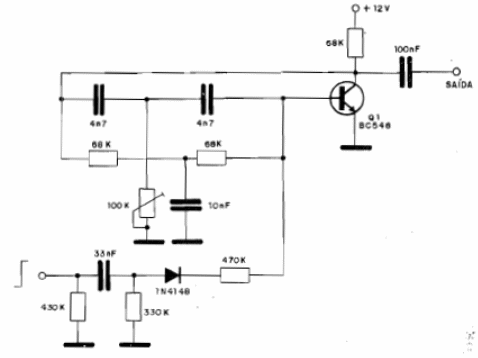
Este circuito genera un sonido clave al recibir un pulso de excitación positivo producido por un microcontrolador. El pulso puede ser 3,3 o 5 V y el efecto, o amortiguación, es controlado en el trimpot de 100 k. Los cambios de timbre se pueden obtener con el cambio de los capacitores de 4n7 y 10 nF en el doble T, manteniendo las proporciones. Un uso interesante para este circuito es una batería o generador de ritmos micro procesado con otros circuitos sugeridos s de efectos en esta sección.




