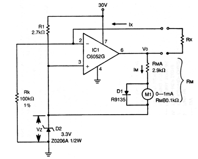
Este circuito utiliza un amplificador operacional no existente en el mercado, pero se puede implementar con un tipo más moderno. El circuito es de una antigua publicación americana y funciona como una fuente de corriente constante. La escala de corrientes de un multímetro común se puede utilizar en lugar del instrumento original. La fuente puede tener una tensión más baja de 6 a 12 V, si las operaciones más modernas se utilizan.




