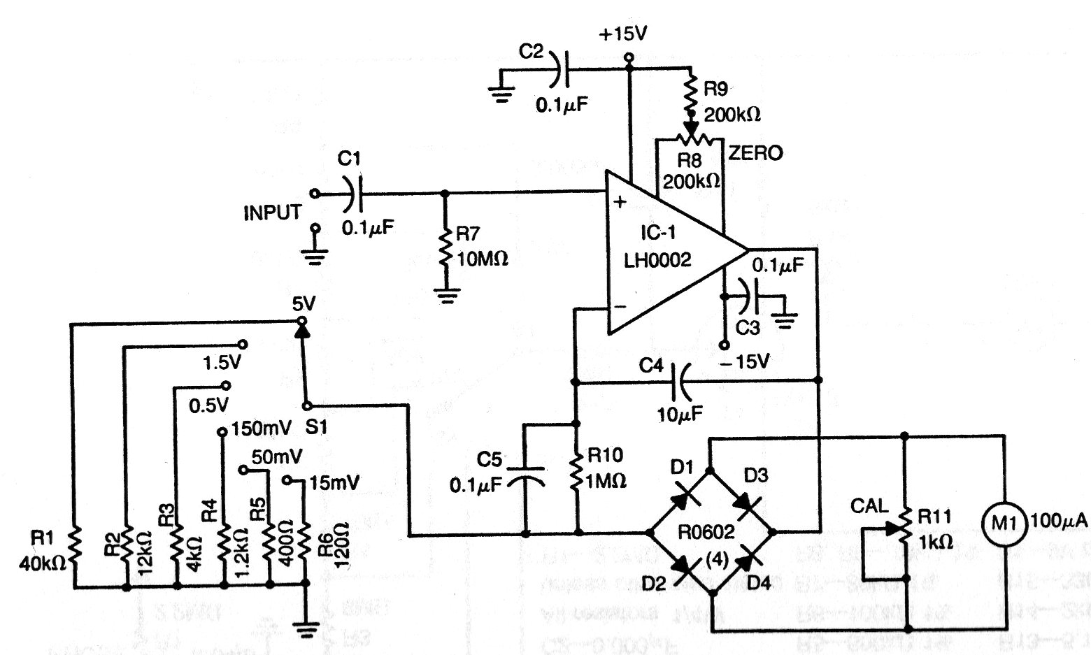
Este interesante circuito, encontrado en una antigua publicación americana, mide señales alternadas en un rango de frecuencias de 100 Hz a 500 Hz. El amplificador operacional no es común actualmente, pudiéndose utilizar en su lugar un CA3140, por ejemplo. En este caso, la alimentación puede ser menor, con tensiones de 6 a 12 V. La fuente debe ser simétrica y los diodos del puente pueden ser los 1N4148. La precisión de las medidas dependerá de las resistencias de entrada.




