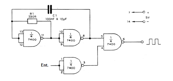
Este circuito produce señales cuya frecuencia depende de C1 cuando es llevado a un nivel bajo. El circuito puede usarse como generador de pulsos aleatorios en los videojuegos y otras aplicaciones micro controladas. Otra aplicación se hace utilizando sensores en lugar de C1, donde la cantidad de pulsos producidos dependerá del tiempo que el sensor permanece cerrado. El circuito debe ser alimentado con 5 V obligatoriamente y la frecuencia máxima depende de las características de la TTL.El control es hecho por 5 V de las salidas de los microcontroladores utilizados.




