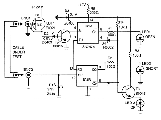
Encontramos este circuito en una publicación de los años 70, pero él puede ser montado aún hoy con el cambio de los transistores por tipos más modernos. Para el UJT podemos usar el 2N2646 y para los demás podemos usar los 2N2222 o BC548. El circuito es alimentado por fuente de 12 V y el circuito 7474 es de la serie normal TTL. Un zener de 5 V estabiliza la tensión de alimentación de este circuito integrado. La indicación de estado, abierto, corto o bueno es dada por 3 LEDs que pueden ser de colores diferentes.




