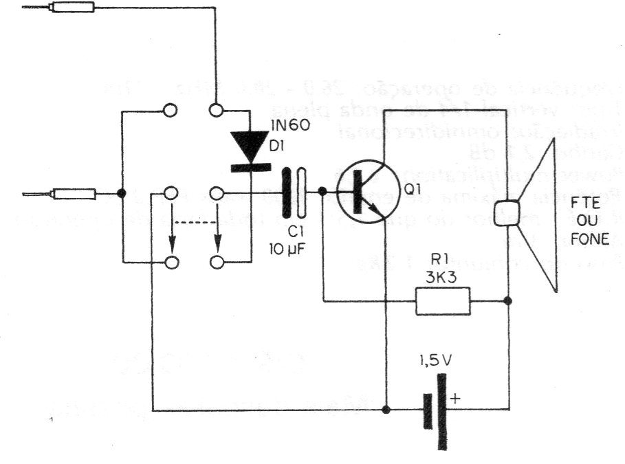
Este seguidor, encontrado en una documentación de 1982, tiene sólo una etapa de amplificación, pero ayuda en las pruebas más simples con señales que no son muy débiles. El circuito es alimentado por una sola pila y Q1 puede ser cualquier NPN de uso general como el BC548.




