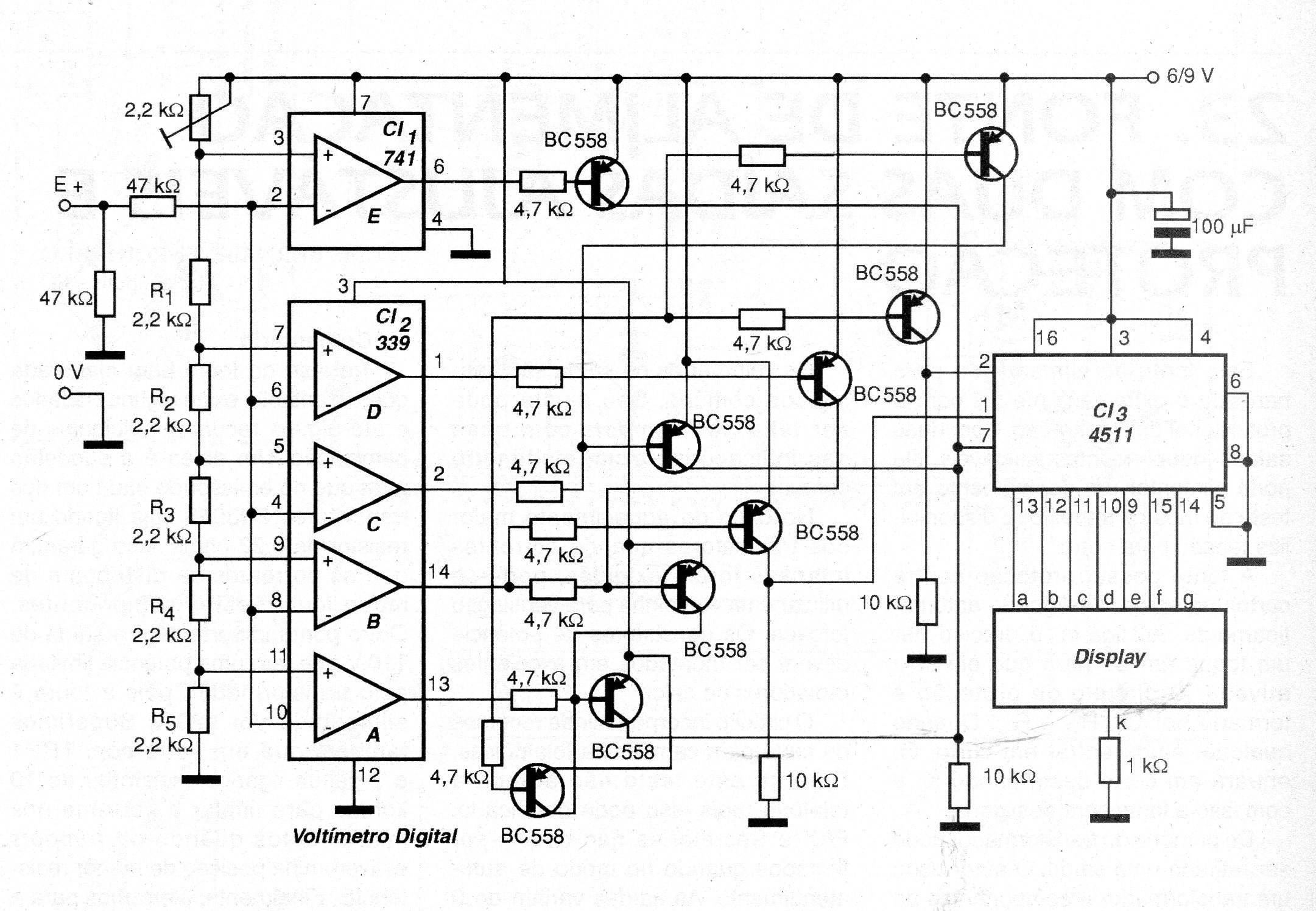
Este es un circuito simple de voltímetro de sólo 1 dígito usando comparadores de tensión. Se encontró en una documentación de 2004 debiendo ser alimentado con tensiones de 6 a 9 V. El trimpot ajusta la escala y la pantalla usada es de 7 segmentos con cátodo común.




