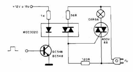
En la figura tenemos un control de potencia que utiliza un opto-diac MOC3020 para la rede de 220 V. El circuito puede controlar cargas de alta potencia que dependen sólo del Triac utilizado como el TIC226 para el 8 A, el cual debe estar equipado con un disipador de calor. Ver que hay un completo aislamiento entre el circuito de control y el circuito de la red. Ver las características de otros tipos de opto-diac para la red de 110 V con su configuración, en los correspondientes artículos del sitio. La ventaja en el caso de los microcontroladores es el aislamiento. Ver que la fuente para el LED del opto acoplador debe estar separada con 12 a 15 V.




