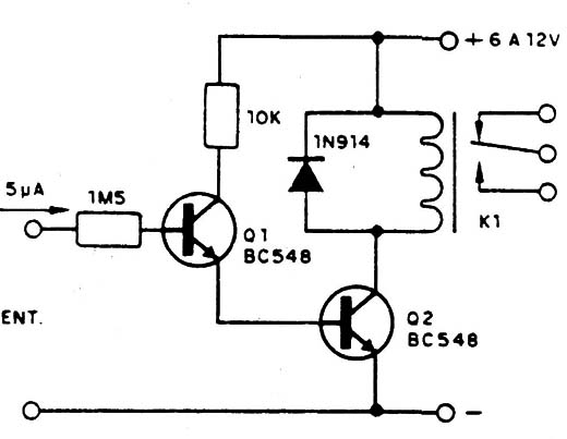
Este circuito tiene una gran sensibilidad y puede accionar un relé con una corriente de sólo 5 µA. La tensión de alimentación determina Ia tensión de operación del relé usado. Recomendamos relés como el MC2RC1 para 6V y también el MCZRC2 para 12V.

Amplificador para Rele



