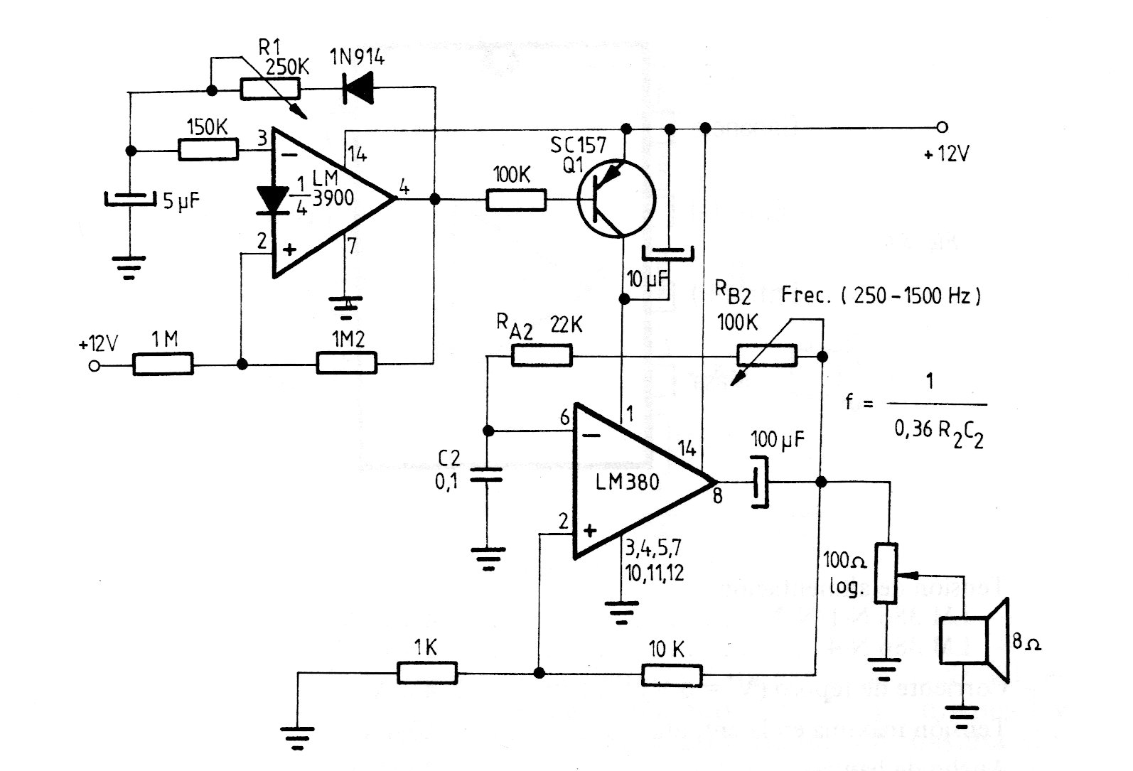
Este circuito es de un manual del propio LM380 de los años 70. El circuito integrado no es muy común debiendo ser cuidado con el sufijo que indica diferentes pinos para la misma envoltura. El circuito tiene ajuste de tono e intervalos y debe ser alimentado con 12 V. La potencia de salida es de poco más de 2 W.




