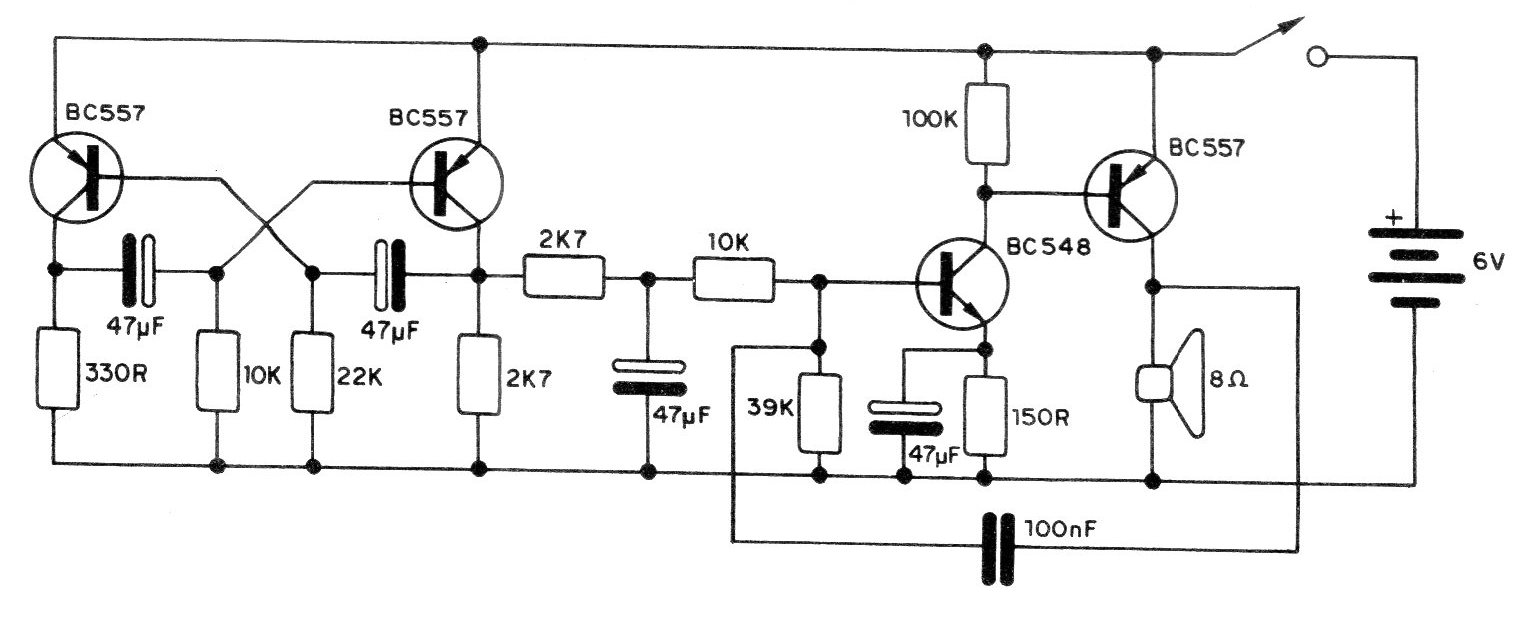
¡No sabemos exactamente qué sonido emite un disco volador, o si emite algún sonido! Pero, eso no viene al caso, pues si el lector quiere, podrá montar este interesante oscilador de efectos sonoros que, según el autor, y según la imaginación de cada uno, puede simular la presencia de un "disco volador". que se encuentra en la figura, como podemos ver, se trata de un oscilador doble, la primera parte es un multivibrador astable, en el que la frecuencia es determinada por los capacitores de 47uF, su función es modular el tono de audio producido por la segunda parte del circuito Que se ha convertido en una de las más importantes de la industria de la electrónica de consumo, y que, por lo tanto, los tipos 2SB75, pero, sin duda, el circuito también funcionará con transistores más modernos como, por ejemplo, del tipo BC557 o BC558 para los PNP y BCS47 o BC548 para el NPN. El altavoz es de 8 ohmios, debiendo ser preferido un tipo de p eslabón menos 10 cm, La alimentación de 6 V se puede conseguir de 4 pilas pequeñas o medianas. El montaje puede realizarse tanto en placa de circuito impreso, como en puente de terminales, dependiendo de la habilidad y disponibilidad de cada uno.




