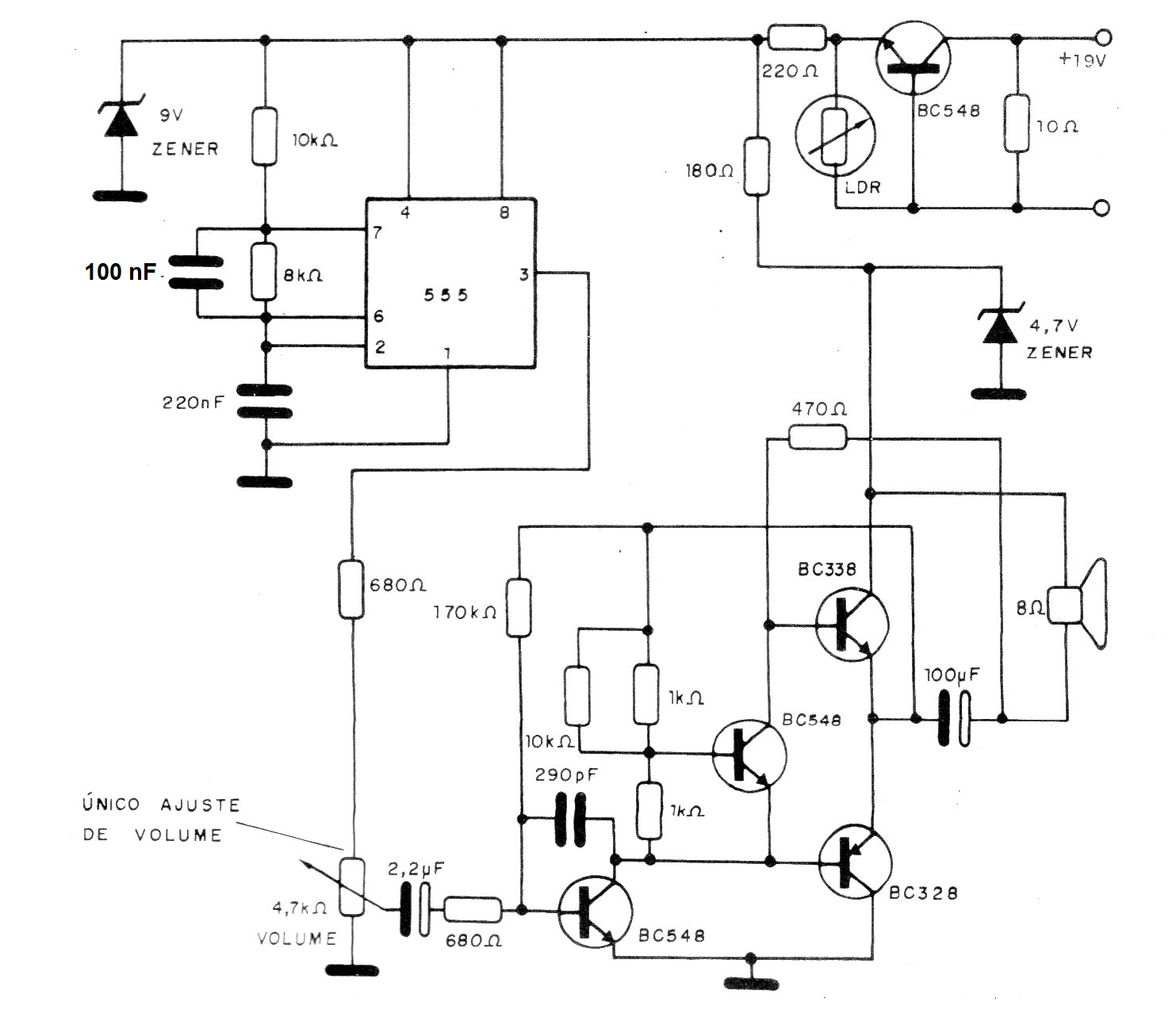
Este circuito de grillo obtenido en una documentación de 1992 tiene una etapa amplificadora que, sin embargo, quita el realismo del proyecto. El circuito tiene un control de volumen y una fuente que hace que entre en funcionamiento sólo cuando la luz se corta sobre el sensor. El circuito es alimentado por fuente de 12 V.




