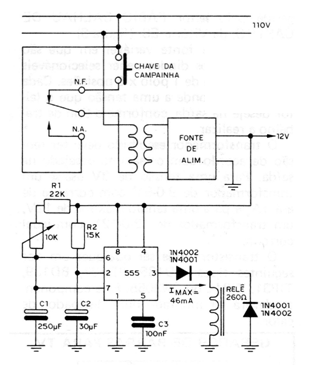
El circuito encontrado en una publicación de 1983 se muestra en la figura. Aprovechando la característica del condensador de no permitir variaciones bruscas de tensión entre sus terminales, en el momento en que se toca el timbre, el punto 2 se conecta a tierra y el temporizador dispara. En este instante, el contacto NA del relé se activa y el circuito funcionará, incluso después de que el interruptor se suelte. Cuando el punto 3 vuelve al nivel 0, todo el circuito se desactiva, quedando listo para un nuevo ciclo. La fuente de 12 V podrá controlar una campana electrónica en lugar de la convencional. Importante en este circuito es que la rama R2 / C2 debe tener una constante de tiempo mayor que la subida de tensión de la fuente, es decir, cuando la fuente alcance 12 V, el perno 2 deberá tener menos de 4 V (esto ocurre en un tiempo de aproximadamente 1,8 segundos, que es más que suficiente). En el intervalo de una melodía a otra (timbre musical), o de la espera, el condensador C2 tiene que descargarse, y eso ocurre a través del circuito interno del 555 (en aproximadamente 3,5 segundos). Si desea cambiar este tiempo, se coloca en paralelo con la fuente un resistor de 680 R x 1 / 2W, cuando el tiempo caerá a aproximadamente 1,4 s. El valor R2 x C2 no puede ser mayor que el tiempo activo del temporizador.




