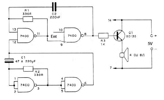
Este circuito consiste en un oscilador de audio que se enciende y se apaga automáticamente produciendo así "bips" intervalos. La frecuencia de los bips es dada por C2 que puede tener valores entre 47 nF y 470 nF mientras que la intermitencia es dada por C1. El circuito cuenta con un paso amplificador de audio para excitar un altavoz. Este paso puede ser alimentado por tensiones mayores, pero Q1 debe estar dotado de radiador de calor, en este caso. El control puede ser hecho por el pino 9 con las salidas de 5 V del Arduino u otro microcontrolador (shield).




