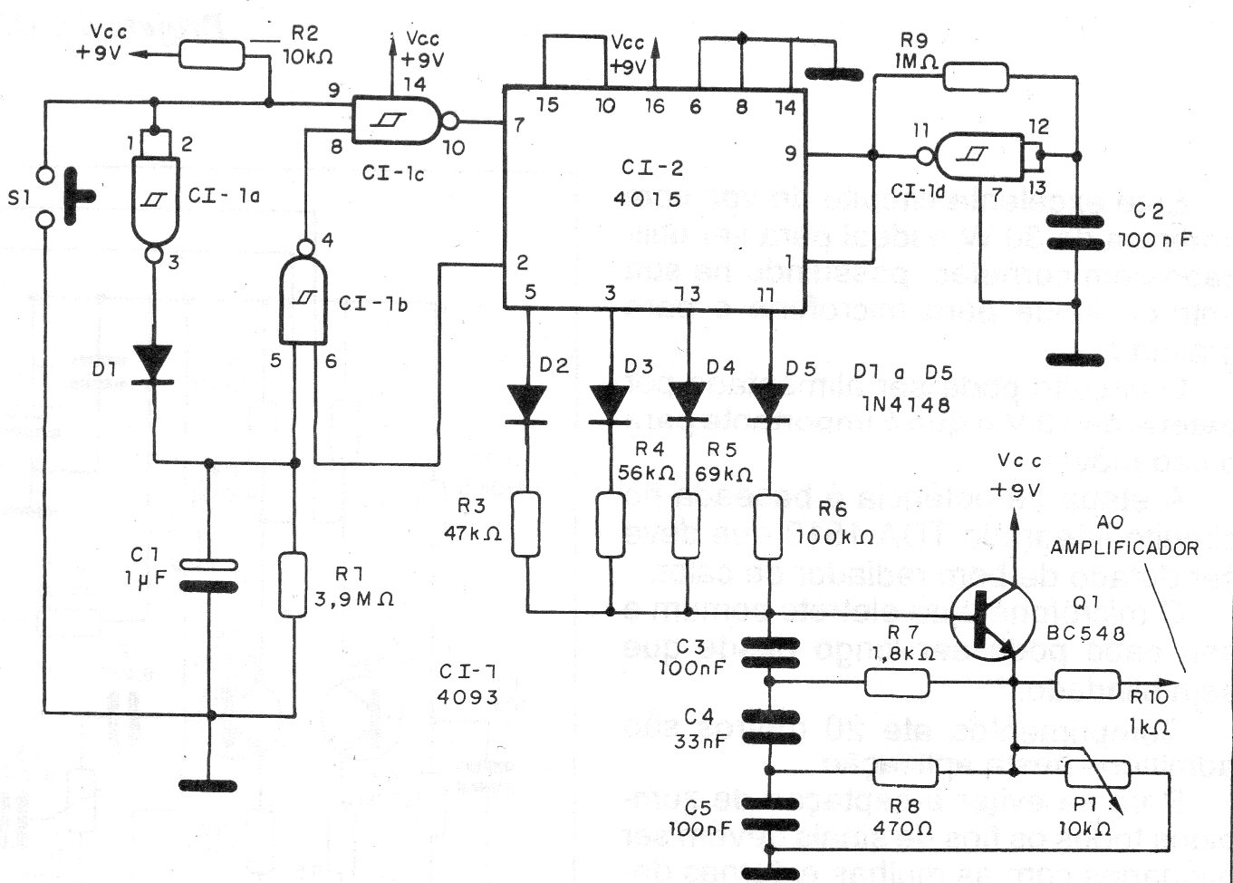
Este antiguo circuito es de una documentación de 1993, pero utiliza componentes que permiten su montaje aún hoy. Se trata de una campana secuencial que produce tonos musicales cuando se presiona S1. El circuito puede ser alimentado por pilas o fuentes y necesita un pequeño amplificador para la reproducción del sonido en un altavoz.




