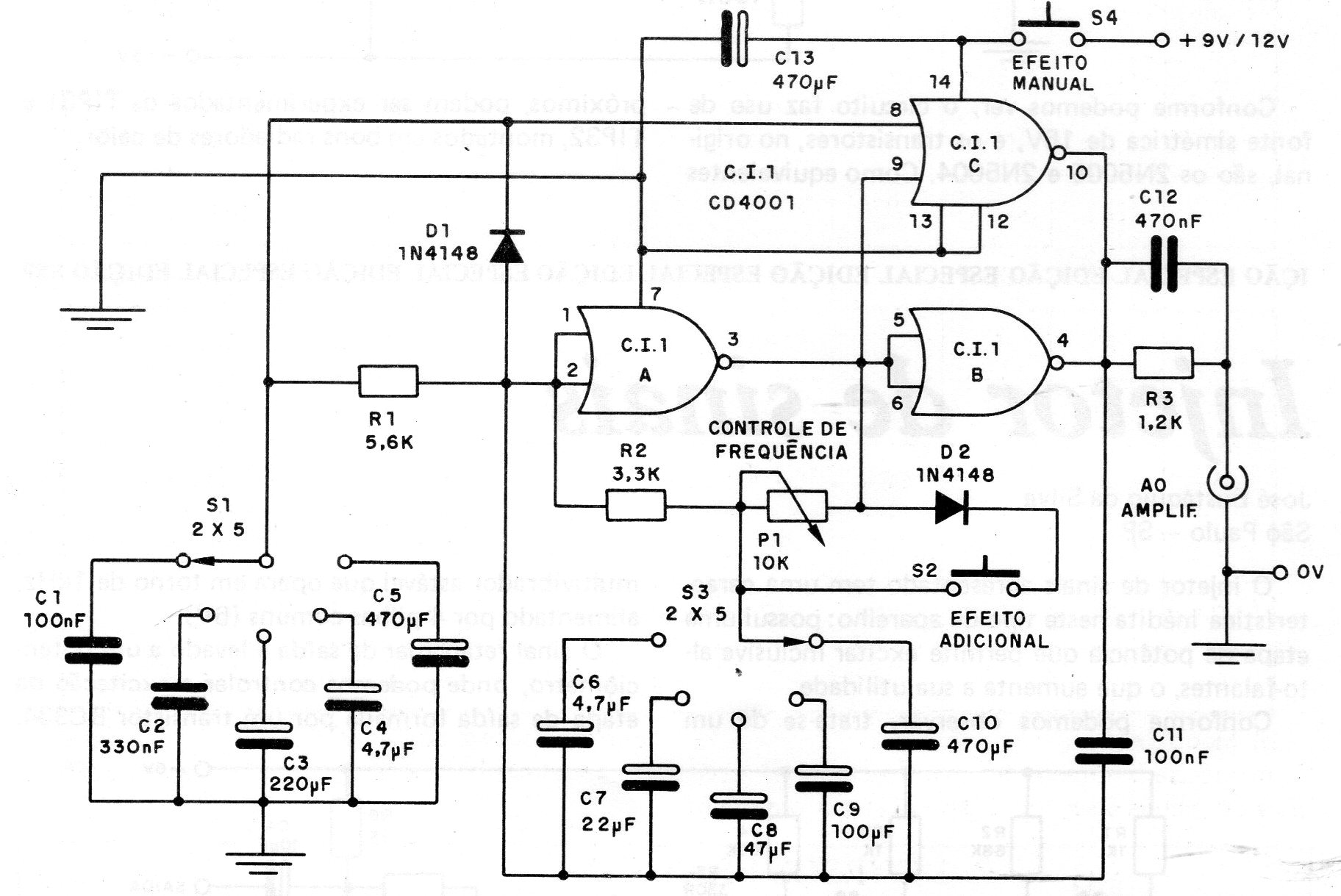
Este circuito, de una documentación de 1985, produce diversos tipos de efectos sonoro seleccionados por las llaves y ajustados en el potenciómetro. La alimentación se puede realizar por tensiones de 9 a 12 V y la salida se debe aplicar a un amplificador.




