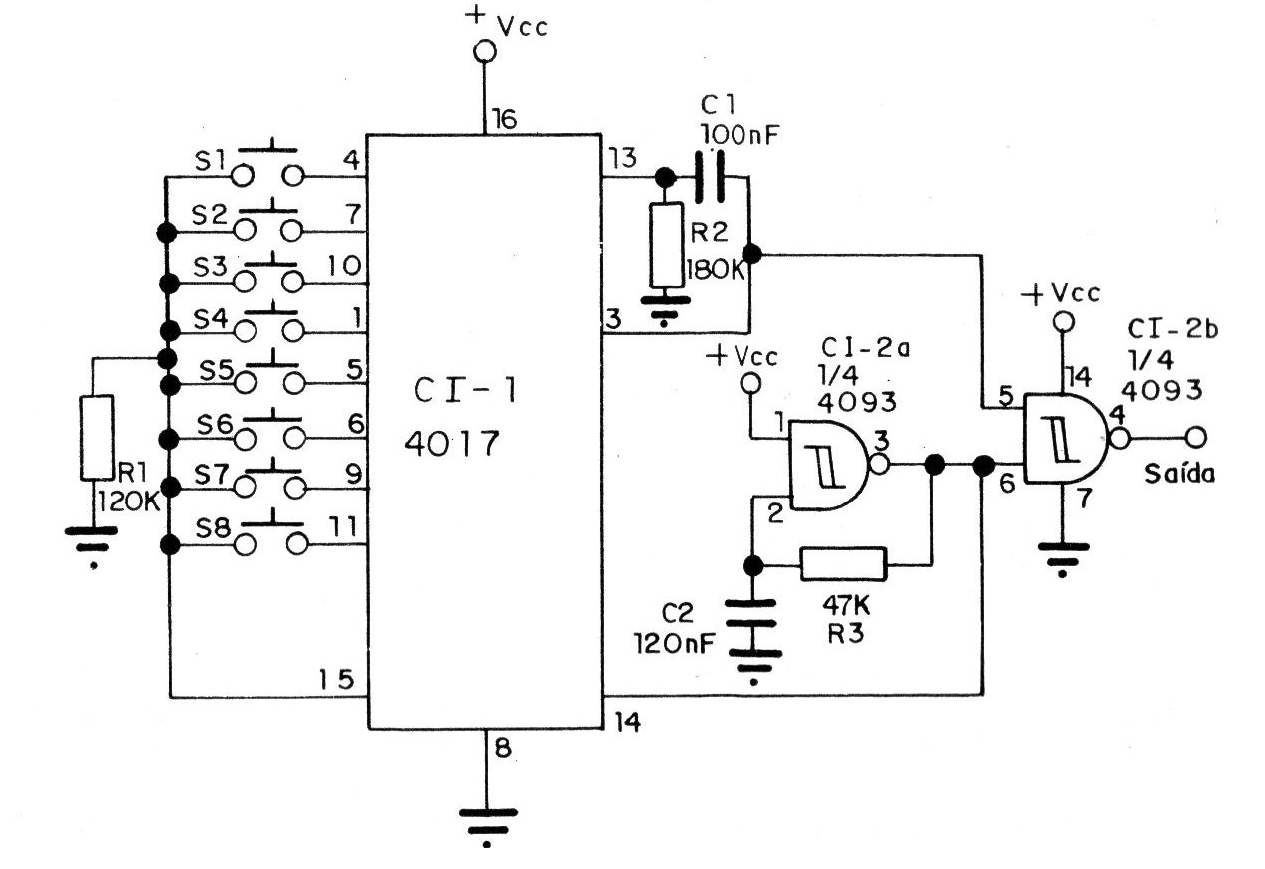
Este circuito para control remoto y otras aplicaciones, incluso como escudo de entrada para microcontroladores, genera un número de pulsos que depende del interruptor presionado. El circuito puede ser alimentado por tensiones de 3 a 15 V y las muñecas son rectangulares.




