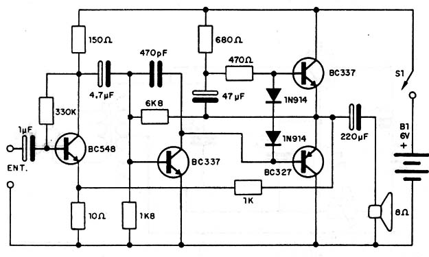
Este amplificador de gran sensibilidad puede aprovecharse en intercomunicadores, etapas de salida de radios, alarmes, etc. Su alimentación se efectúa con tensiones entre 6 y 9V, con una salida cuya potencia estará entre 0,5 y 1W. EI altoparlante de 4 u 8 ohm y los electrolíticos son para tensiones de trabajo un poco mayores que la tensión de alimentación,

Amplificador de 1/2W 6 V



