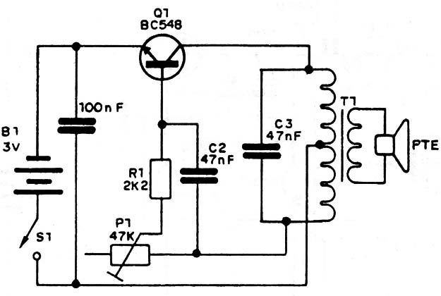
EI ruido producido por un micrófono magnético diminuto en el agua, parecería que atrae a algunas especies de peces. EI micrófono magnético de baja impedancia puede acoplarse en forma mecánica a la tapa de una botella, usando como lastre, que se sumergirá en el lugar donde se quiera pescar. EI transformador T1 es de salida para transistores con una impedancia entre 200 y 2000 ohm y el ajuste de la frecuencia de la operación (que se obtiene experimentalmente) se efectúa con P1.




