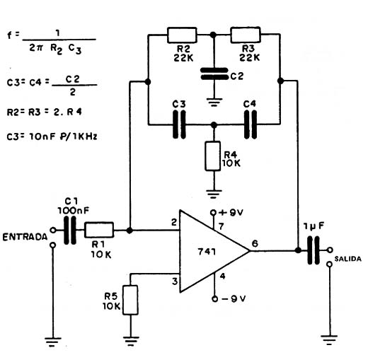
Sólo señales de frecuencias alrededor de 1kHz pueden pasar por este circuito que puede usarse como base para un filtro de audio. Entre las aplicaciones posibles están los filtros de radiocontrol. La fuente debe ser simétrica.

 

Filtro Pasa Banda
Filtro Pasa Banda