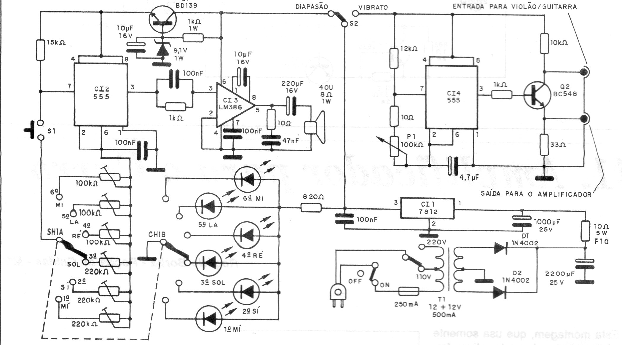
Este circuito de efectos sonoros se basa en circuitos osciladores rectangulares 555, pero produce efectos interesantes cuando se intercalado entre un instrumento y un amplificador. El circuito es de una documentación de 1994 y tiene diversos ajustes.




