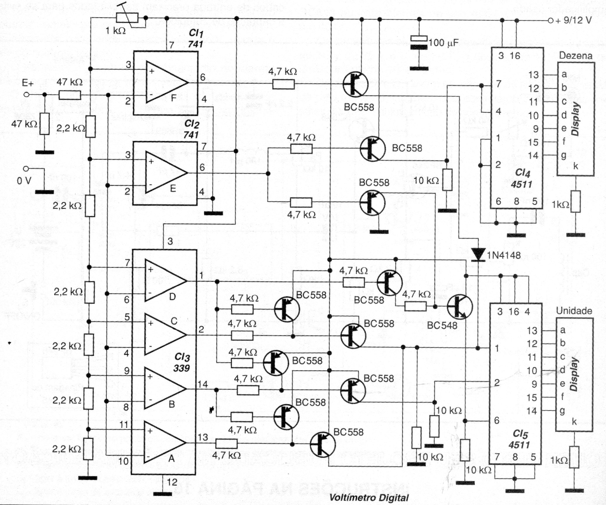
Presentamos un circuito formado por seis comparadores de tensión. Cada comparador analizará la diferencia de tensión a cada 2 V del punto de referencia, componiendo así una escalera total de 12 V que será presentada a través de los displays. Cada 2 V aplicados en la entrada (E +), aparecerá en el display el rango de valores correspondientes 2 - 4 - 6 - 6 - 8 - 10 - 12. El dígito de la decena quedará apagado hasta el valor 8 y se encender cuando la tensión de entrada superar los 10 V, apareciendo entonces el número 1, junto con el dígito de las unidades. La alimentación del circuito se puede realizar con tensiones de 9 o 12 V, lo que lleva la posibilidad de emplear una batería para operación portátil. El circuito no tiene gran precisión, ya que depende de los valores de los componentes utilizados. Para ajustar el circuito, conecte a la entrada (E +) una fuente de tensión variable y ajuste el trimpot de 1 k para que cada 2 V de entrada aparezca el valor correspondiente en el display en la escala de 2 y 2. Observe que 10 tenemos transistores PNP y un NPN que se conecta al pin 6 del CI 4511 de las unidades. Los displays son de cátodo común. (2003)




