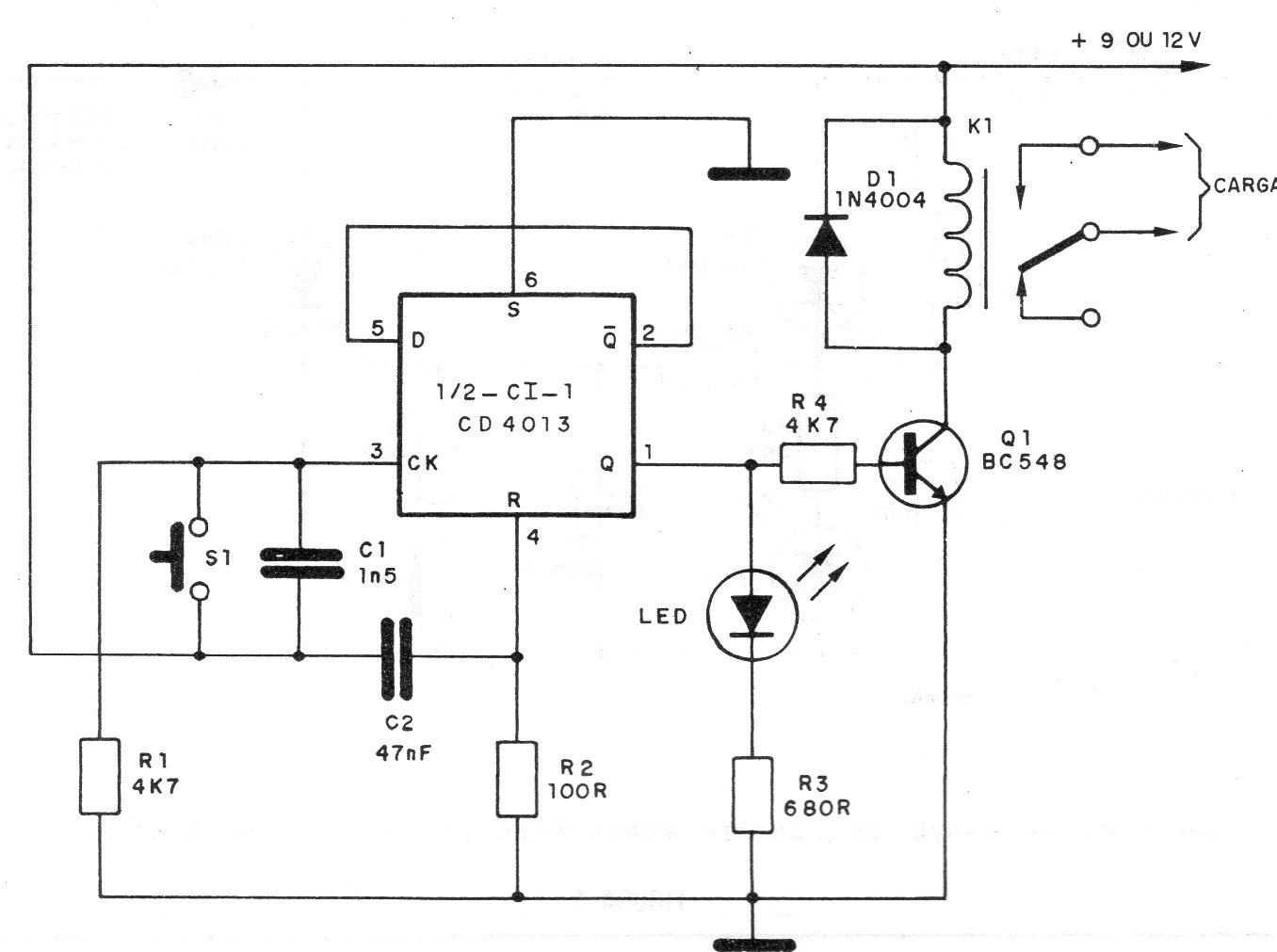
Este circuito biestable de tacto con tecnología CMOS controla un relé. La tensión de alimentación debe ser igual a la del relé. La carga controlada depende de los contactos del relé. El circuito es de una documentación antigua.
Este circuito es de documentación europea de los años 90. El circuito integrado utilizado no es muy...
Este circuito es de una documentación de 2004 que sirve para señales de 1 MHz a 160 MHz. La antena...
Tenemos docenas de proyectos similares en artículos y circuitos en este sitio. Esto es de Radio...