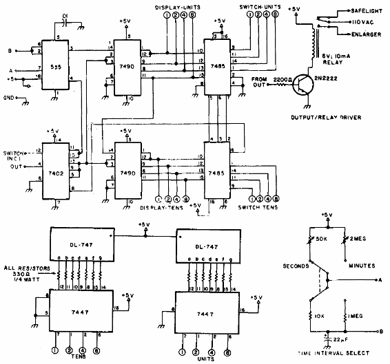
Este circuito TTL con display de dos dígitos proporciona intervalos de hasta 99 minutos, programados en llaves de proyección. El circuito es de una documentación técnica de 1977, debiendo ser alimentado con 6 V. Para el relé podemos usar tipos de 6 V alterando apenas en esta etapa la alimentación. El circuito puede funcionar en conjunto con microcontroladores como shield.




