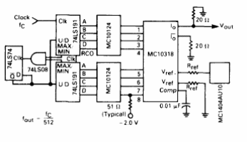
El circuito presentado es del Linear Databook de Motorola de 1990. Este circuito convierte señales en secuencia en una señal triangular dada por el convertidor digital a analógico.

El circuito presentado es del Linear Databook de Motorola de 1990. Este circuito convierte señales en secuencia en una señal triangular dada por el convertidor digital a analógico.
