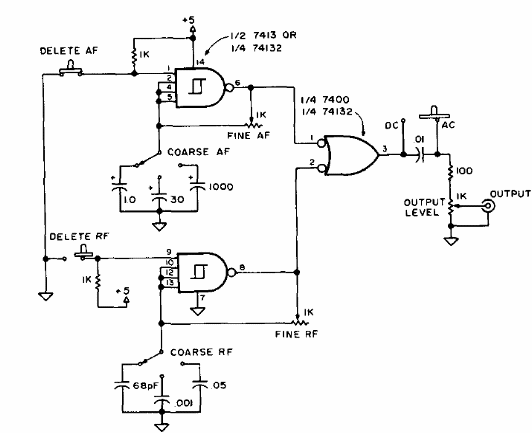
Encontramos este circuito en una documentación técnica de 1977. El circuito genera señales en una amplia gama de frecuencias, seleccionada por una llave selectora. La intensidad de la señal está controlada por el potenciómetro de salida. El circuito debe ser alimentado por una tensión de 5 V.




